首页  学校首页  部门介绍  实践教学  教学研究  创新创业  教学质量  办事流程  管理制度  资料下载 
 教学运行管理 
 实验室建设 
 海外学习实践 
 实践教学中心 
 专业建设 
 人才培养 
 本科教学工程 
 课程建设 
 教材建设 
 创新创业训练计划 
 学科竞赛 
 质量报告 
 教学评估 
 教学检查 
 师资队伍 
 学籍管理 
 教学运行 
 创新创业 
 学校文件 
 上级文件 
 教学运行 
 学籍管理 
 实践教学 
 创新创业 
 教学研究 
 课程教材 

    

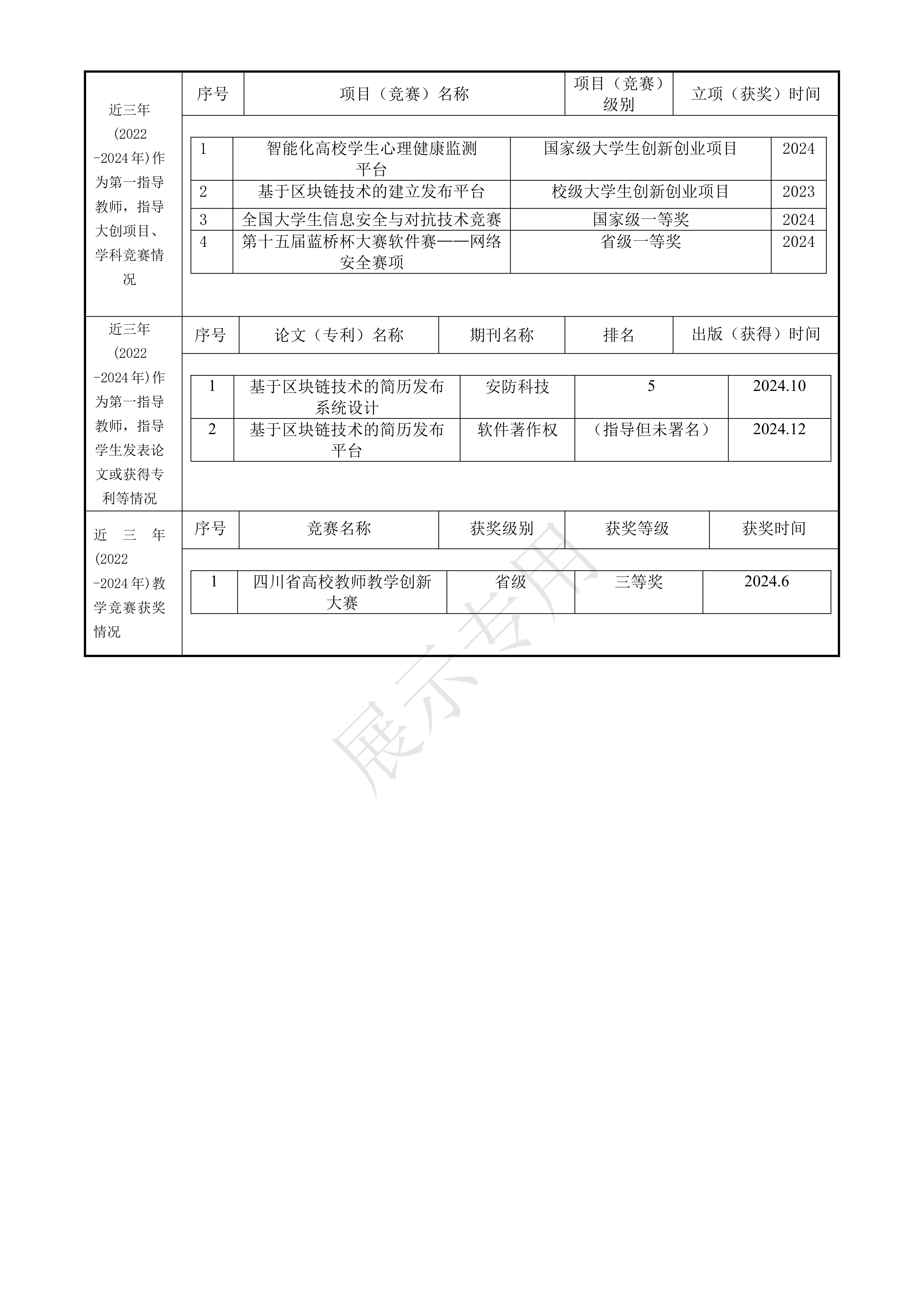
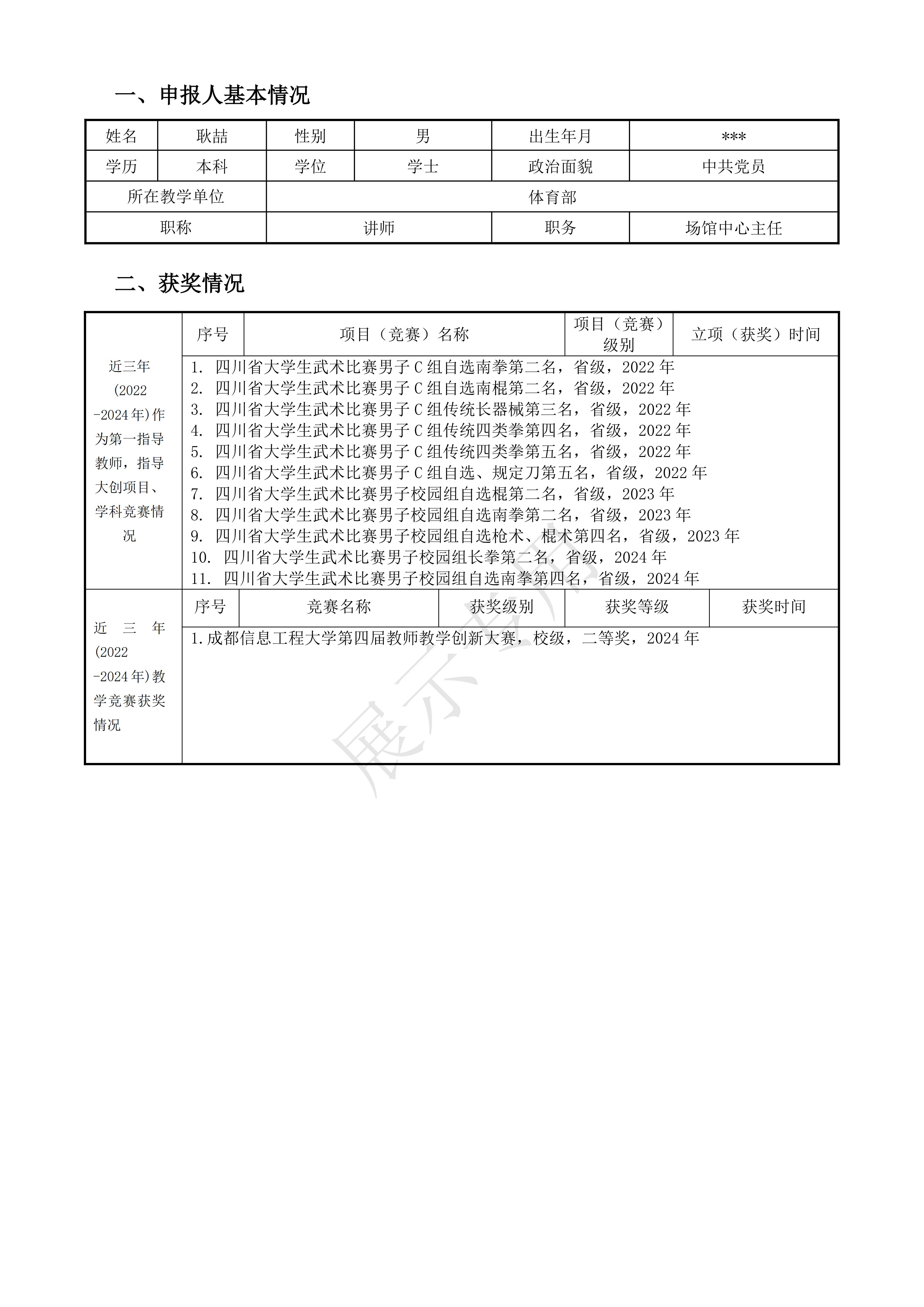
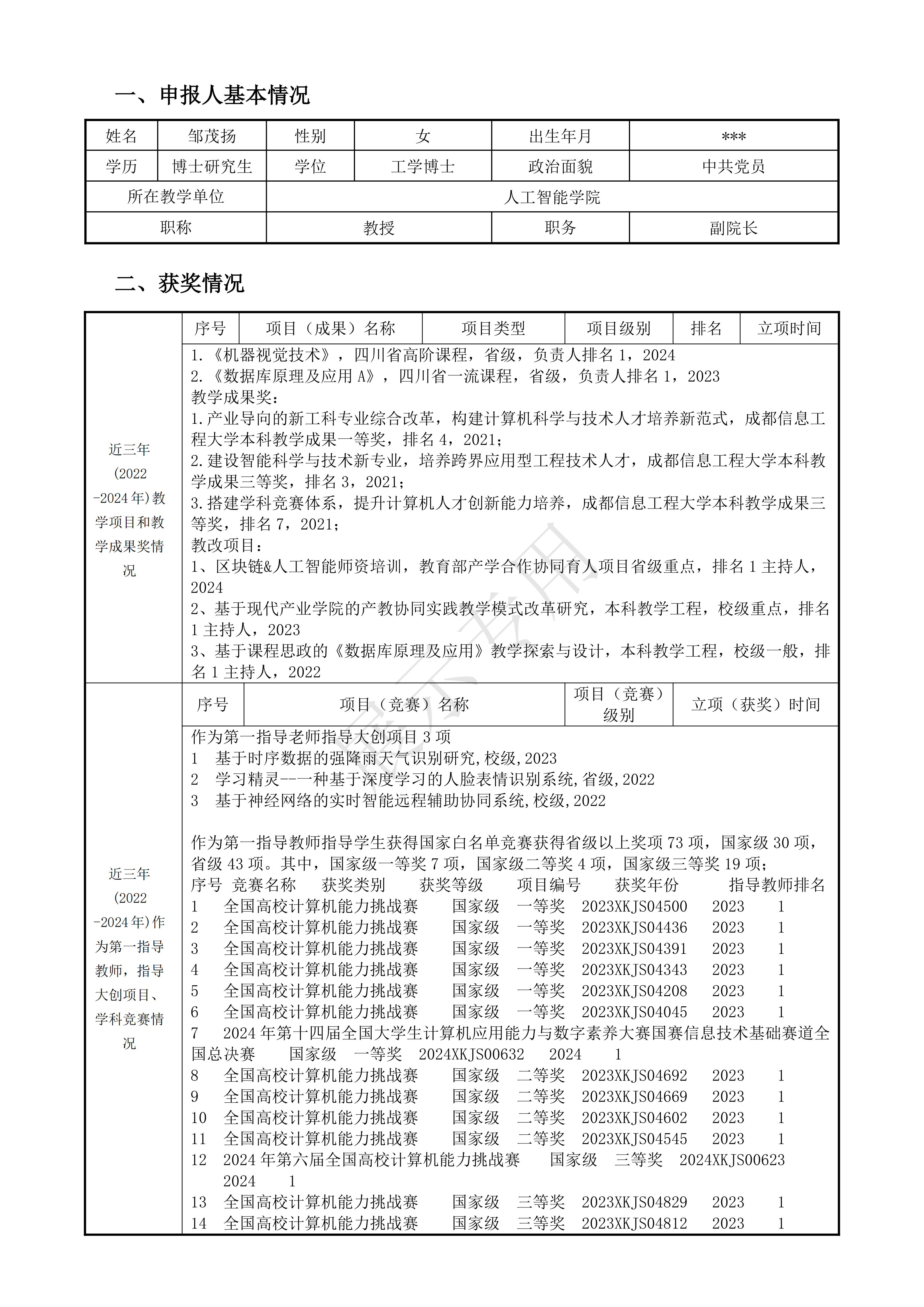
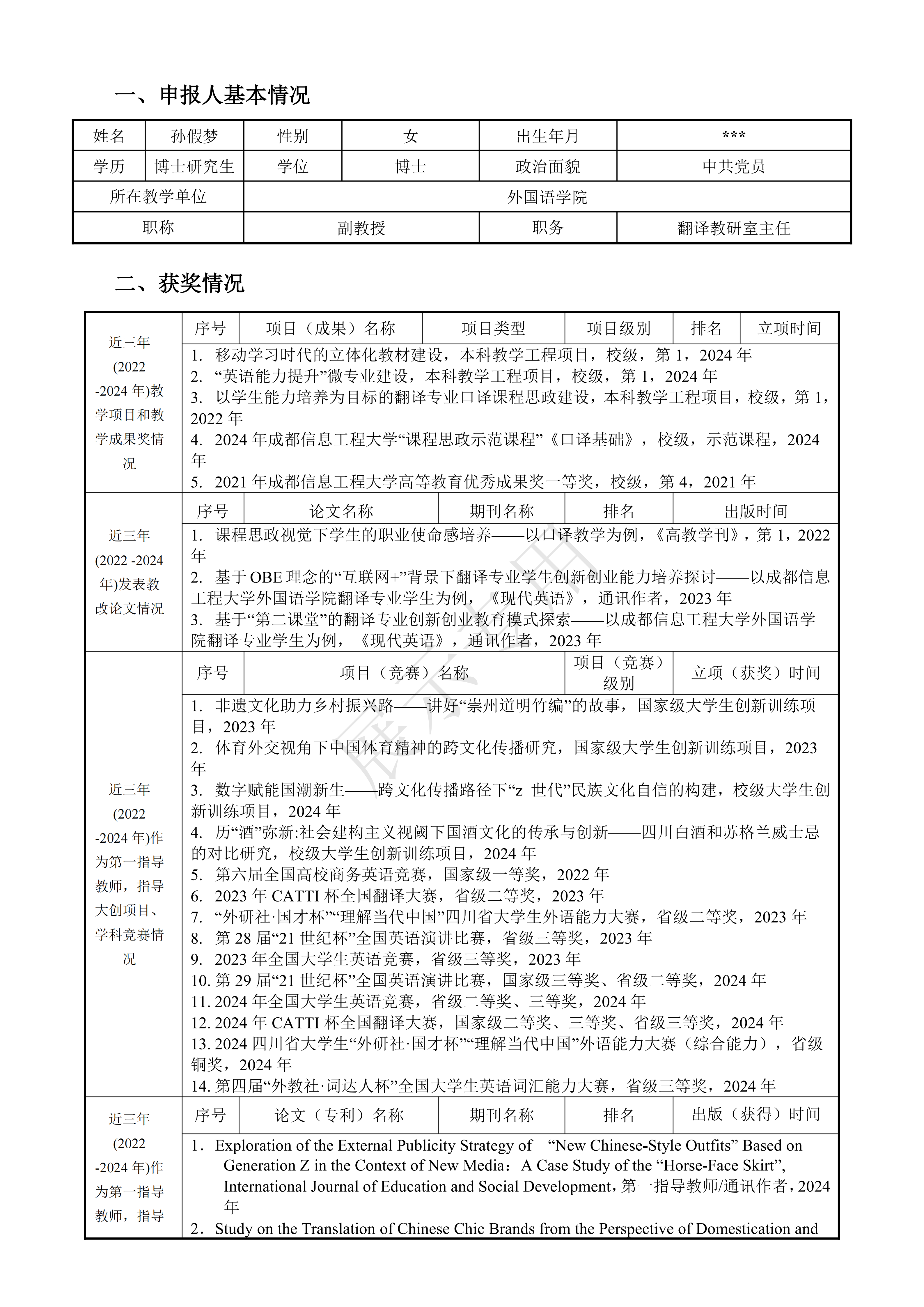
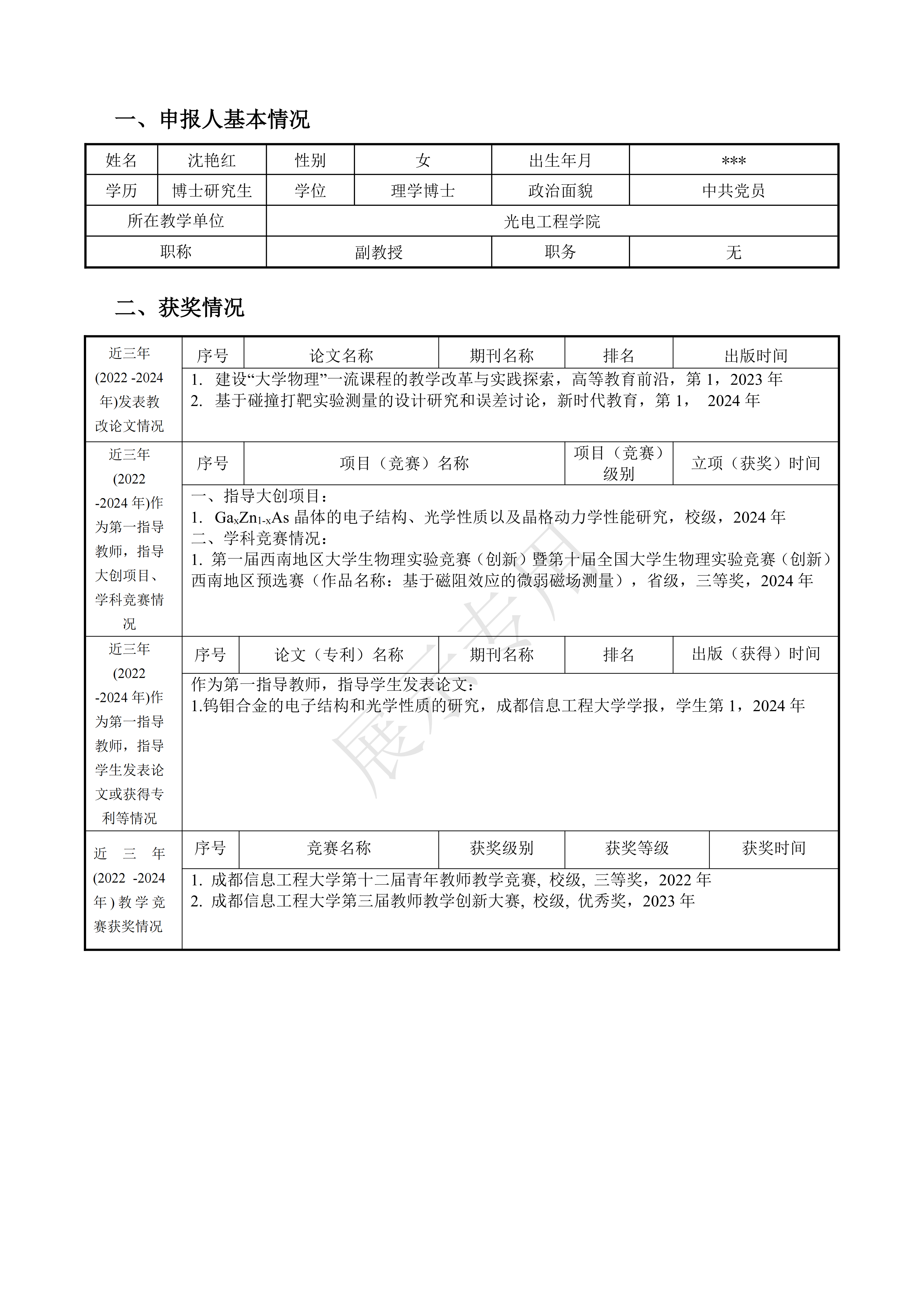
第六届本科教学优秀教师评选候选人申报材料展示

2026-01-14  教务处  点击:[]

第六届本科教学优秀教师评选候选人申报材料展示




【关闭】

 

联系与支持

四川省成都市航空港开发区学府路一段24号
成都信息工程大学行政楼2楼
jwc@cuit.edu.cn